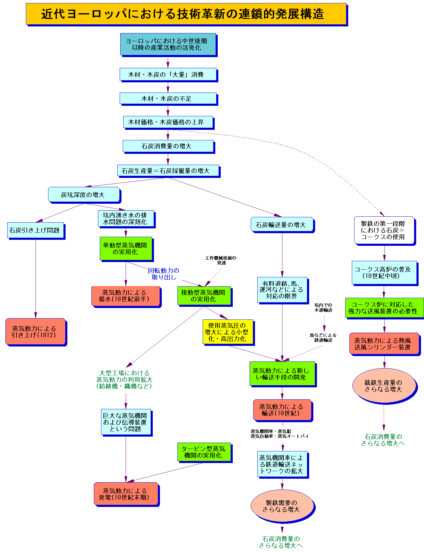
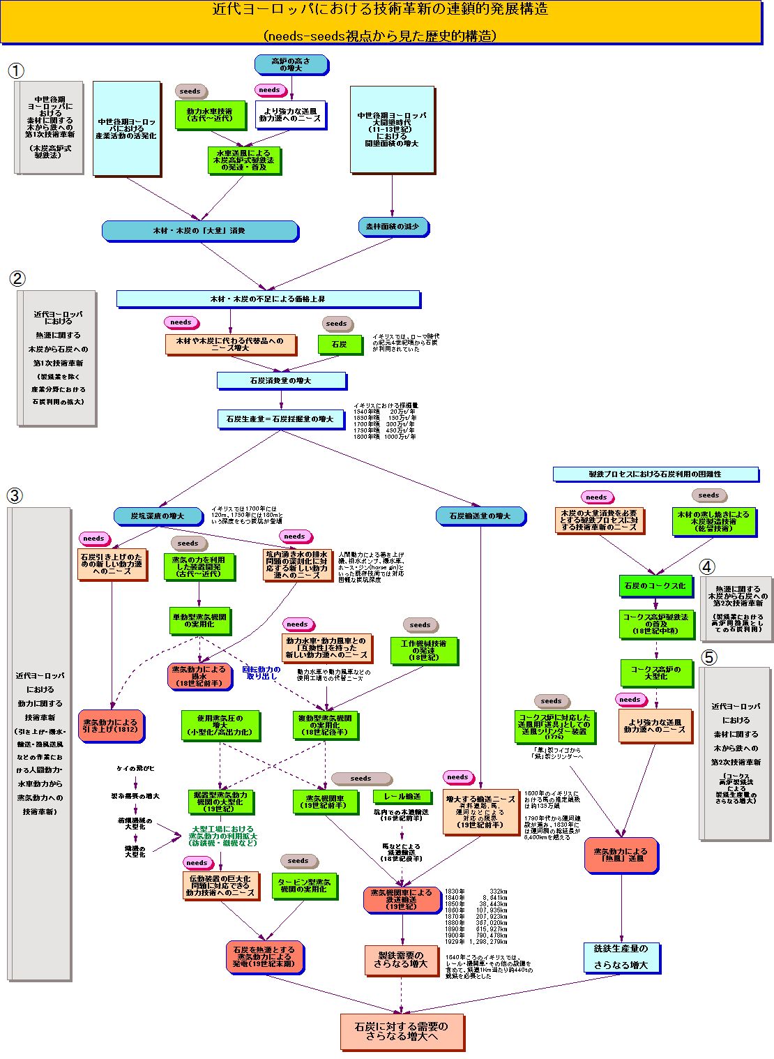
近代ヨーロッパにおける技術革新の連鎖的発展構造
[近代イギリスを例とした模式図]


タイプ1(白黒・37K)

タイプ2(カラー・72K)

new-タイプ1(jpeg)

new-タイプ1(pdf)